Make Your Own Gazebo World¶
Make Your Own Gazebo World¶
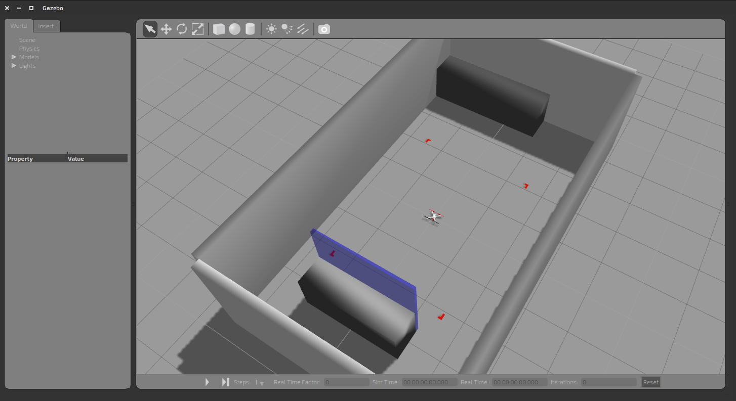
Using the methods described in the previous lesson, build a world, and fly your MAV in it. You will probably want to use your multirotor unless you want to make a really big world for your fixed wing MAV.
save the world in rotor_gazebo/worlds and use the test.launch file supplied below, changing the mav_name and world_file lines appropriately
<pre class="prettyprint">
<launch>
<arg name="mav_name" default="hummingbird"/>
<arg name="world_file" default="your_world.world"/>
<include file="$(find gazebo_ros)/launch/empty_world.launch">
<arg name="world_name" value="$(find rotor_gazebo)/worlds/$(arg world_file)"/>
<arg name="paused" value="false"/>
<arg name="gui" value="true"/>r
</include>
<!-- Spawn MAV -->
<include file="$(find rotor_gazebo)/launch/spawn_mav.launch">
<arg name="mav_name" value="$(arg mav_name)" />
<arg name="model" value="$(find rotor_gazebo)/urdf/$(arg mav_name)/$(arg mav_name)_base.xacro" />
</include>
<!-- Joystick -->
<node name="xbox" pkg="joy" type="joy_node"/>
<node name="joy_sim" pkg="joy_sim" type="joy_sim" >
<rosparam command="load" file="$(find joy_sim)/param/xbox.yaml"/>
<rosparam command="load" file="$(find joy_sim)/param/$(arg mav_name).yaml"/>
</node>
<node name="sim_reset" pkg="sim_reset" type="sim_reset_node">
<param name="reset_button" value="9"/>
<param name="model_name" value="$(arg mav_name)"/>
</node>
<!-- Attitude Control -->
<rosparam command="load" file="$(find attitude_controller)/param/$(arg mav_name).yaml"/>
<node name="attitude_controller" pkg="attitude_controller" type="attitude_controller_node">
<rosparam command="load" file="$(find rotor_gazebo)/param/$(arg mav_name).yaml"/>
<remap from="odometry" to="$(arg mav_name)/ground_truth/odometry"/>
<remap from="command/motor_speed" to="$(arg mav_name)/gazebo/command/motor_speed"/>
</node>
</launch>
</pre>
Here is a screenshot of the motion capture room with the hummingbird MAV inside. To build this world, I used only boxes of different colors.
